오늘은 자판기만 주구장창 잡고 있었다.
뭔가 전체적인 틀은 어제 거의 잡아놨지만
오늘 꽤 디테일한 부분들을 많이 잡아서
이제 정말 음료수랑 자판기 발만 만들면 될 것 같다ㅋㅋㅋㅋㅋ
또 뭐가 추가될진 모르지만...
일단은.. 그렇다...
오늘은 LCD창 렌더링 테스트도 할겸
거의 다 렌더링으로 뽑아서
솔리드뷰 말고 렌더뷰로 올려야겠다.
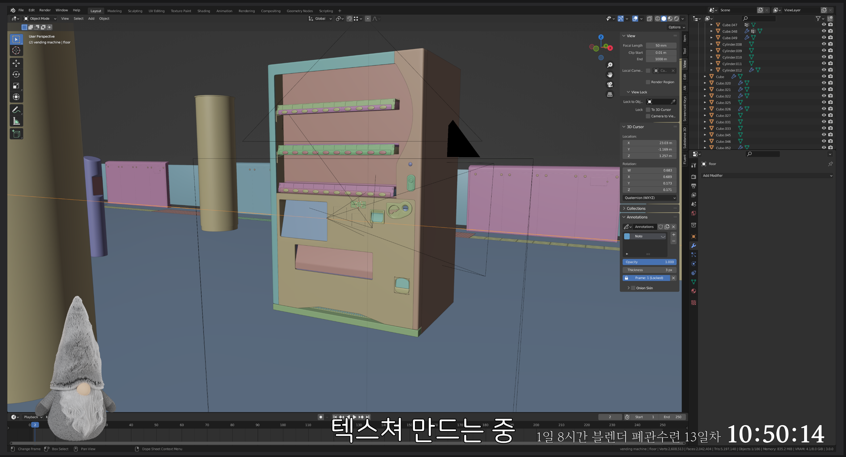
일단 지금까지 작업한 자판기는 여기까지다

아직 다른 데는 질감이 전혀 안들어가서
렌더링 시간이 십몇초면 끝난다ㅋㅋㅋ
얼마만의 짧은 렌더링인지 모르겠다.
색이 없어서 아직은 맹꽁이 같지만
그래도 디테일은 웬만해선 다 살렸다.
부분부분 들여다보면

오늘 지폐 투입구도 만들고, 동전 반환레버도 추가했다.
둘 다 생각보다 시간이 좀 걸리긴 했지만 맘에 들게 잡혔다.

그리고 왼쪽 벽면에 붙는 쪽이
원래는 한 판으로 이어져 있었는데 따로 떼내고
철판이 안쪽으로 휘어있는 것처럼 표현해주고
커브로 전선을 만들어서 연결했다.


그리고 음료 배출구 부분도
실제 설계도를 기반으로 만들었다.
뭐 어떻게 꺼내먹는지는 알지만
내부가 저렇게 되어있는지는 찾아보면서 처음 알았다.
거꾸로 손을 넣는걸 막는건지
아니면 넣은 손에 음료가 떨어져서 맞는걸 막는건지는 모르겠다
어쩄든
디테일을 살리기 위해 이런 자료들을 찾다보면 재밌는 점이
뭐든 생각보다 복잡한 규격이 있고 구조도 복잡하단걸 알 수 있다.
이렇게 별에별 것들을 다 만들다보면
생각보다 이래저래 여러 분야의 지식이 쌓이는 장점도 있을 것 같다.
벌써 지금 지하철, 지하철역을 만들면서도
별에별 잡학들이 많이 늘었다...

그리고 마지막으로 가장 오래 시간을 들인
금액표시 LCD 창이다.
뭔가 LCD창의 느낌이 그냥 화면처럼 여기저기 빛나는게 아니고
특정 부분에서만 빛이 나오는 형태다보니
애초에 저런 LCD가 어떤 원리로 작동하는지 영상도 찾아보고
사진도 많이 비교해보고 만들었다.
결론적으로 말하자면
맨 앞에는 유리가 한 장 있고 유리 위에 문자나 그림들이 프린트 되어있다.
그리고 그 다음엔 검정색 박스가 있는데
전면에는 빛나는 부분, 계산기 처럼 되어있는 LCD부분만큼 구멍이 뚫려있다
실제로 구멍이 뚫려있는건 아니고 알파값이 있는 이미지 텍스쳐를 입혔다.
그리고 그 박스 안에는
emission 값을 가지는 플레인 오브젝트가 있다.
플레인 오브젝트는 단순히 단색이 아니라
LCD창의 밝고 어두운 부분을 묘사하기 위해 그라데이션 이미지로 되어있다.
그렇게 하고 컴포지팅에서 fog glow 정도만 주면
위 사진처럼 꽤 그럴싸하게 LCD창 느낌을 낼 수 있다.
완전 100퍼센트 맘에 드는건 아니어도 꽤 맘에 드는 것 같다.






위는 시행착오 과정
처음엔 그냥 쨍하게도 만들었다가 앞에 유리도 대보고
맘에 들 정도로 빛나는 부분이 완성되어서
텍스트랑 그림 부분 프린팅도 넣어보고
이래저래 시도해보고 아까 위처럼 결과물이 나왔다.
예전이랑 달라진 점이라면
예전엔 뭔가 튜토리얼이나 관련된 자료가 없으면
내가 혼자서 느낌내긴 힘든 경우가 많았는데
이제는 알고 있는 것들을 잘 섞어서
아예 새로운 방식으로도 만들 수 있게 된 것 같다.
그나마의 팁이라면...
실제로 그 부분이 어떤 구조로 이루어져 잇는지를 표현하는게
도움이 많이 되는 것 같다.
어쨌든 이렇게 자판기 디테일을 꽤 많이 잡았다.
금토일 일하고 월요일에는 본격적으로 음료랑 발을 만들고
큰 자판기는 마무리 해야겠다.
하지만 옆에 놓을 작은 자판기도 만들어야 한다...ㅋㅋ

13일차는 10시간 50분으로 클리어
'Daily Study > 3D' 카테고리의 다른 글
| 070 블렌더 폐관수련 15일차 - 음료수 더미라벨 작업 (0) | 2022.01.26 |
|---|---|
| 069 블렌더 폐관수련 14일차 - 자판기 음료 작업 (0) | 2022.01.25 |
| 067 블렌더 폐관수련 11,12일차 (0) | 2022.01.20 |
| 066 블렌더 폐관수련 10일차 - 도쿄역 작업 시작 (0) | 2022.01.14 |
| 065 블렌더 폐관수련 9일차 - 지하철 애니메이션 마무리 (0) | 2022.01.14 |
Daily Study/3D