오늘 오전까지 사실 이 전 글에 적었던
영상을 마무리했다.
그러고 새 작업을 뭘로 할지
레퍼런스도 찾아보고 하느라 꽤 시간이 걸린 것 같다.
그래서 일본 길거리를 만들어볼까
벨벳룸을 만들어볼까 이리저리 고민하다가
결국은 일단은 지하철을 한 번 만들었으니
거기에서 좀 연결되는
지하철 역을 만들어보고 싶어졌다.
그래서 원래는 영상에서 긴자로 가는 마루노우치선 방송이 들어가게 만들었다보니
마루노우치선의 긴자역을 만들까 했는데
긴자역이 생각보다
내가 생각한 일본 지하철역의 느낌보다는
너무 세련된 느낌이 강해서
그 다음 역인 도쿄역을 만들기로 했다.
이번 레퍼런스는 사진은 거의 없고
일본 지하철역을 걸어다니면서 영상으로 촬영한 것을 보고
작업을 하고 있다.
영상이다보니 내가 원하는 것들만 자세하게 볼 수는 없다는 단점이 있지만
뭐 지하철 작업에서도 여기저기서 가져오긴 했찌만
잘 안보이는 부분은 그냥 내 맘대로 했던 것처럼
일부분은 내 재량으로 해결해야겠다.
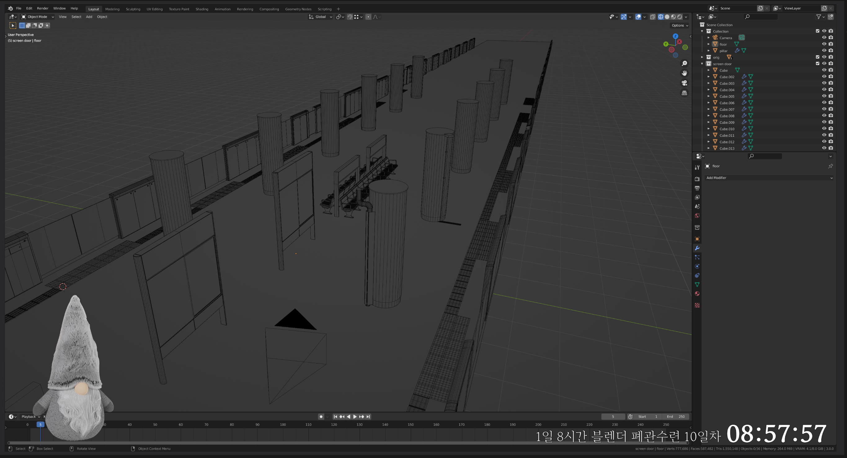
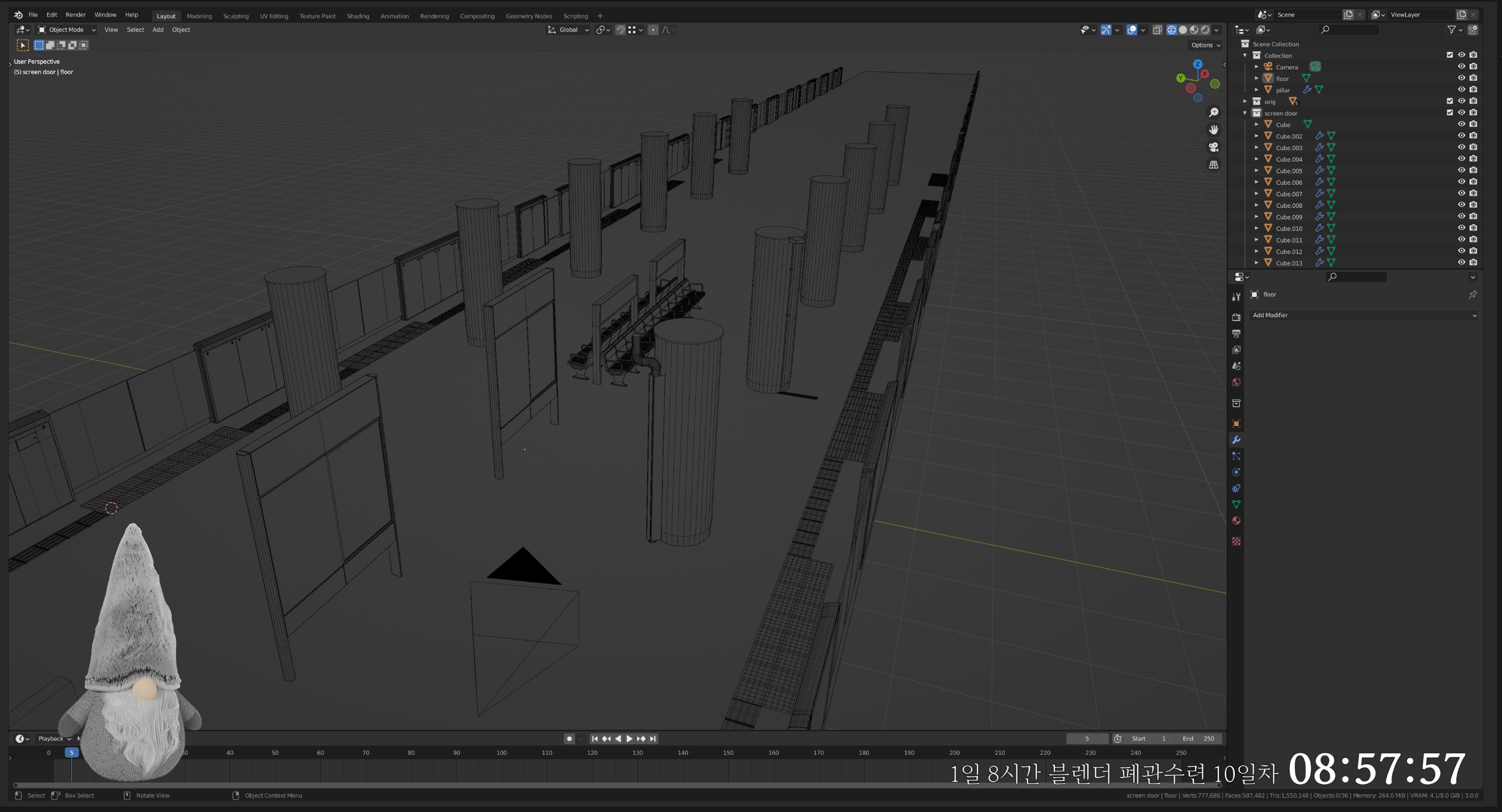
그래서 바닥부터 타일의 크기를 대략적으로 잡고 작업을 시작하고
스크린도어부터 배치하고
하나씩 차근차근 채워가고 있다.
중간 과정에서 스크린샷을 찍어놓진 않아서
전체 사진하고 오늘 작업한 것들을 짚고 마무리해야겠다.


스크린도어다.
솔리드뷰에서는 뭐 별게 없어보이지만
생각보다 시간이 오래 걸렸다.
중간중간 틈도 있고, 영상을 보고 작업하다보니
위부터해서 틀을 다 잡아놓고 보니
바닥에 가까운 부분이 생각보다 높다든지
나중에 수정해야하는 일이 좀 많았던 부분이다.
그래도 나중에 머테리얼만 입히면 금방 제 때깔이 나올 것 같긴 하다.


그리고 의자와 광고판
크게 어려운 부분은 없었지만
영상에서 의자가 몇개가 연결되어있는지가 안보여서....
그냥 10개로 맞췄다.
직접 가서 사진이라도 찍어오고 싶다.


그리고 노선도랑 출구 정보가 적힌 판
이것도 최대한 한 오브젝트 안에서 부분을 나눠서 작업했다.
한 오브젝트 안에 들어가더라도 구분해서 머테리얼을 넣기 쉽게
연결되게 만들진 않았다.
새삼 이 판을 만들면서
나중에 이 부분이... 왠지 이미지 넣는데 시간이 오래 걸릴 것 같은 기분이 들었다.
여차하면 내가 지도를 싹 다 그려야할 수도 있겠다.


그리고 마지막으로 점자블록
정지블록은 뭐 어려울 게 없지만
생각보다 진행블록이 예쁘게 만들기가 어려웠다.
어차피 멀리서 렌더링하게되면 그렇게 티가 나는 부분은 아닐테지만
그냥 어쩔 수 없는 창작자로서의 고충인 것 같다.
나중에 이 부분은 구석구석 더러운 부분을 꼭 표현해야한다.
아마 그땐 섭페를 다시 제대로 공부해야할지도


아 마지막이 아니고 그러고보니 파이프도 몇 개 만들었따.
자세히 봐도 잘 안보이지만
디테일하게 나사 같은 것들도 들어있긴 하다.


그래서 모아놓고 보면 전체적으로는 이 정도
생각보다 나중에 속도가 좀 붙었다.
역시 전체적인 틀이 좀 잡혀야 되는 것 같다.
뭔가 외곽선을 그려놓고 내부를 색칠해가는 느낌이랄까
나중에 계단, 에스컬레이터도 넣고 하면 재밌겠다.
이렇게 크게 만들어도
결국에 렌더링 되는 부분은 지극히 일부인데
이쯤되면 그냥 언리얼엔진을 공부해서
아예 맵을 구현해야하나 싶기도 하다.
물론 쉽지는 않겠지만
내 관심사가 그쪽인 것 같다는 느낌이 간간히 드는 요즘이다.

10일차는 8시간 57분으로 클리어
오늘은 초반에 너무 찾느라 헤매는 시간이 길어서
방송은 따로 안 켰는데
그래서인지 중간에 효율이 너무 안 올랐던 것 같긴 하다.
그래도 이번 작업 틀은 잡아놨으니
다음엔 좀 빠르게 진행할 수 있지 않을까 싶다.
'Daily Study > 3D' 카테고리의 다른 글
| 068 블렌더 폐관수련 13일차 - 자판기 디테일 작업 (0) | 2022.01.21 |
|---|---|
| 067 블렌더 폐관수련 11,12일차 (0) | 2022.01.20 |
| 065 블렌더 폐관수련 9일차 - 지하철 애니메이션 마무리 (0) | 2022.01.14 |
| 064 블렌더 폐관수련 8일차 - 애니메이션 작업 진행 중 (0) | 2022.01.11 |
| 063 블렌더 폐관수련 7일차 - 지하철 씬 애니메이션 작업 시작 (0) | 2022.01.06 |
Daily Study/3D